Implicit access

Show/Hide imageClosed

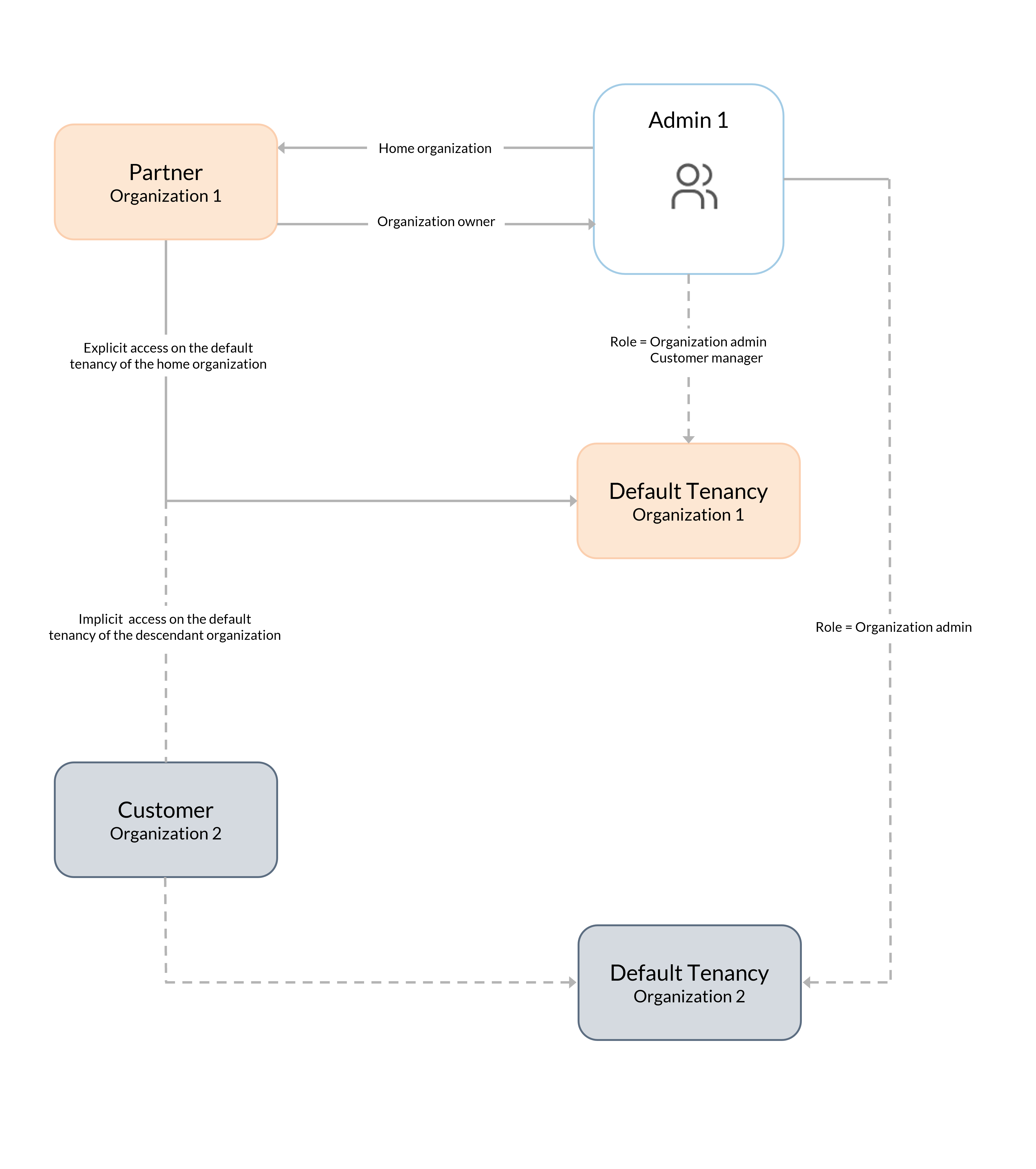
If you're an admin whose home organization is a Distributor or a Partner, and you are also the owner, you receive implicit access to your home organization’s descendant organizations and their default tenancies.

Implicit access means that, as an organization owner, you can automatically manage your home organization's descendant organizations without requiring another admin to provide an explicit link. Your roles for descendent organizations are automatically assigned depending on whether your home organization is a Distributor or a Partner. These descendant organizations automatically appear in Central Command. Closed

External admin implicit access

An external admin is an admin whose home organization resides outside the hierarchy of an organization they can access. External admins cannot be assigned as owners of existing organizations. However, they can be designated as owners during the creation of an organization, which is generally not recommended. To enhance security, the system restricts external admins from automatically receiving implicit access to descendant organizations and their default tenancies.

For admins within the same hierarchy, becoming an organization owner typically grants them automatic implicit access to all descendant organizations and their default tenancies. In contrast, when an external admin is made an owner, they will receive an email prompting them to accept an explicit link to that tenancy only.

In Iris, if an external admin has not manually accepted access, their status will appear as Unconfirmed. Once the admin accepts access, a warning will be displayed, indicating that the organization owner should ideally reside within the same hierarchy.